简体
繁体
导航
首页
首页
资讯中心
政府信息公开
政务服务
互动交流
黄山建管
专题专栏
当前位置:
首页
> 政府信息公开 > 黄山市住房和城乡建设局
>
财政信息
>
财政专项资金
>
制度文件
索
引
号:
003138769/202509-00033
信息分类:
制度文件
主题分类:
城乡建设、环境保护
发文日期:
2025-10-31
发布机构:
黄山市住房和城乡建设局
发布日期:
2025-09-09
生效日期:
有效
废止日期:
发布文号:
皖财建〔2025〕966 号
关
键
词:
内容概述:
有
效
性:
有效
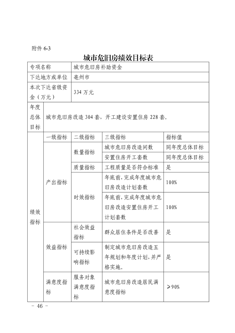
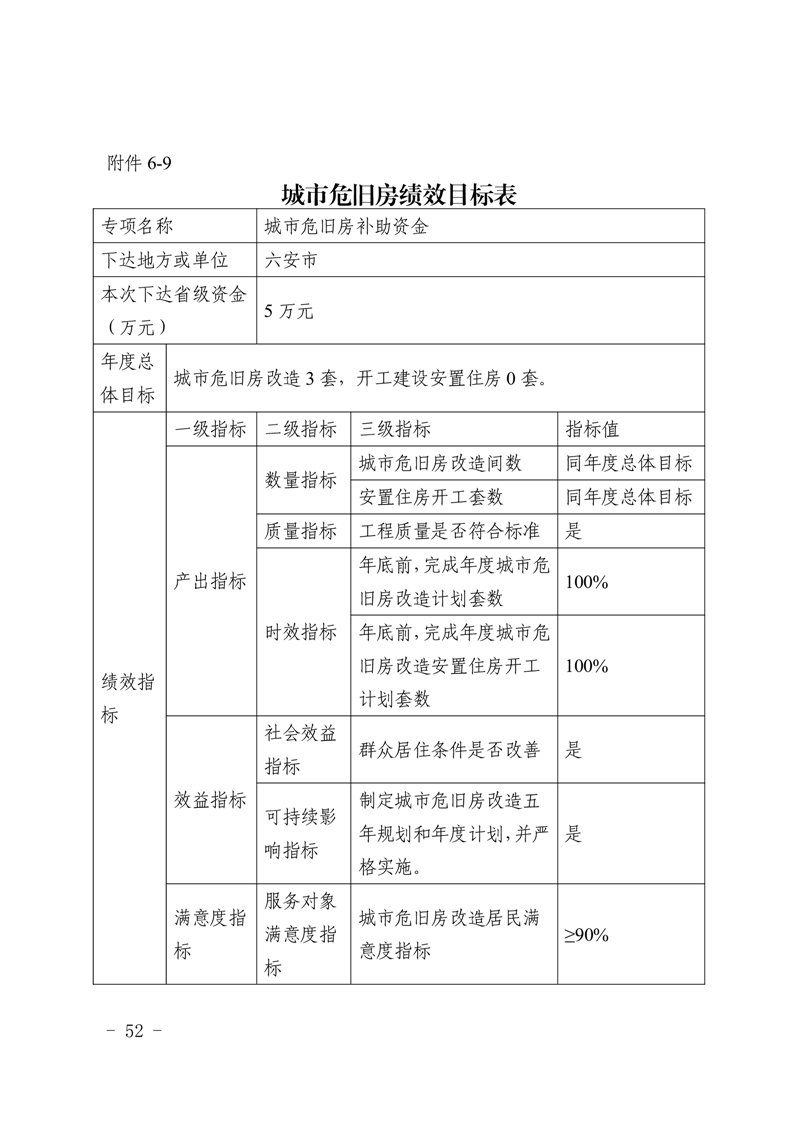
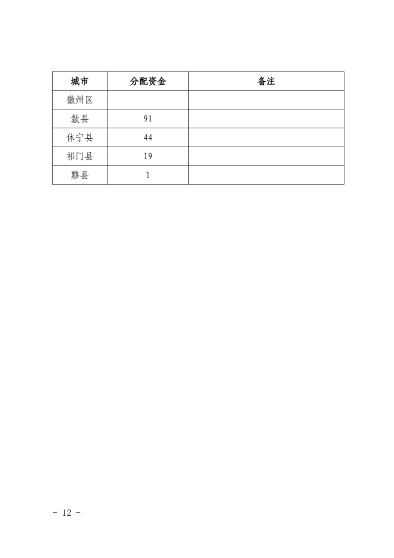
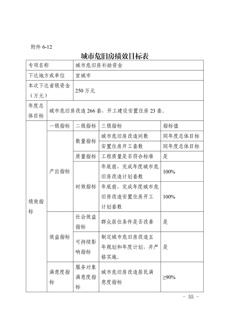
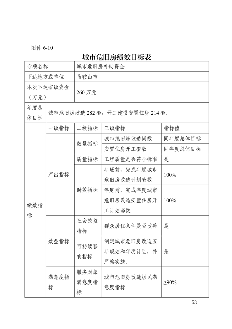
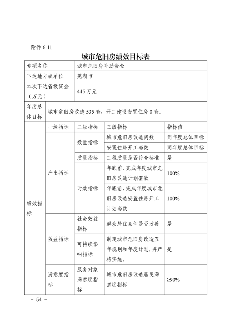
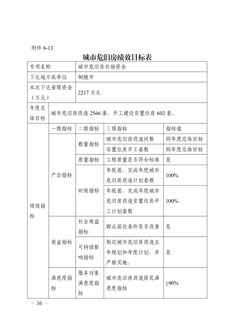
安徽省财政厅 安徽省住房和城乡建设厅关于下达2025年城市更新专项资金(第一批)的通知
作者:计划财务科
发布时间:2025-09-09 08:16
信息来源:安徽省财政厅 安徽省住房和城乡建设厅
阅读次数:
次
字号:
大
中
小
文本下载
我要纠错
打印
收藏
(第一批)安徽省财政厅 安徽省住房和城乡建设厅 关于下达2025年城市更新专项资金(1).pdf
(第一批)安徽省财政厅+安徽省住房和城乡建设厅+关于下达2025年城市更新专项资金(1)_20251104101956_20251104021807.docx
扫一扫在手机打开当前页